Επεξεργαστής κειμένου ACME
Η σταδιακή μετάβαση των συστημάτων που βασίζονταν στο UNIX όπως το Plan9 από την γραμμή εντολών προς την κατεύθυνση μιας γραφικής διεπαφής, δημιουργήσε και τ...
Η σταδιακή μετάβαση των συστημάτων που βασίζονταν στο UNIX όπως το Plan9 από την γραμμή εντολών προς την κατεύθυνση μιας γραφικής διεπαφής, δημιουργήσε και τ...
Το Active Badge που υλοποιήθηκε από το ερευνητικό εργαστήριο Olivetti είναι από τα πρώτα συστήματα εντοπισμού θέσης σε εσωτερικό χώρο. Εκπέμπει υπέρυθρα σήμα...
Οι χρήστες προτιμούν τα στατικά μενού ή τα μενού που μπορούν να αλλάξουν μόνοι τους, ενώ δεν προτιμούν ούτε έχουν καλή επίδοση με ένα μενού που αλλάζει αυτόμ...
Το πρώτο βιντεοπαιχνίδι περιπέτειας εμπνέεται από τα επιτραπέζια παιχνίδια ρόλου αλλά δεν έχει καθόλου γραφικά και βασίζεται σε περιγραφές κειμένου και σε δι...
O Altair θεωρείται ο πρώτος δημοφιλής μικροϋπολογιστής και ήταν διαθέσιμος σε οικονομικό κιτ το οποίο ο χρήστης συναρμολογούσε μόνος του και στην συνέχεια θα...
Το σύστημα Amaya παρέχει ολοκληρωμένη πρόβαση στον παγκόσμιο ιστό, όχι μόνο ως φυλομετρητής, αλλά κυρίως ως ένα περιβάλλον επεξεργασίας εγγράφων για δημοσίευ...
Ο εξομοιωτής για τις κινητές συσκευές με λειτουργικό σύστημα Android, εκτός από την εξομοίωση της επεξεργασίας των δεδομένων, περιλαμβάνει και μια προσομοίωσ...
Η μοντελοποίηση αντικειμένων από τον πραγματικό κόσμο στον υπολογιστή αρχικά γινόταν σε συνδυασμό με αναλογικά μέσα, όπως το φιλμ για την καταγραφή των διαδο...
Οι πρώτες εφαρμογές επεξεργασίας εικόνας είχαν τη δική τους γραφική διεπαφή με τον χρήστη, αφού το κυρίαρχο λειτουργικό σύστημα της εποχής MS-DOS δεν είχε ακ...
Το πρώτο προϊόν της εταιρείας Apple ήταν το Apple I Computer και κυκλοφόρησε σε συναρμολογούμενη μορφή απευθυνόμενο στους σοβαρούς χομπίστες της εποχής, οι ο...
Το σύστημα Apple Lisa κατασκευάστηκε με στόχο την αγορά γραφείου και ήταν το πρώτο σύστημα της εταιρίας με γραφικό περιβάλλον εργασίας. Αν και απέτυχε εμπορι...
Η πρώτη εμπορική επιτυχία για την γραφική επιφάνεια εργασίας ήρθε με τον υπολογιστή Apple Macintosh, ο οποίος θεωρείται εγγονός του Xerox Star, γιος του Appl...
Η Apple σκόπιμα έβαλε μόνο ένα κουμπί στο ποντίκι που συνόδευε τον πρώτο δικό της εμπορικά επιτυχημένο επιτραπέζιο υπολογιστή με γραφική επιφάνεια εργασίας. ...
Πολύ πριν την επιτυχία του iPad, το Apple Newton προσπάθησε να προσφέρει εύχρηστη διάδραση σε κινητή μορφή για μαθητές και εργαζόμενους βασιζόμενο στην φυσικ...
Η ιστορία του iPod επαναλαμβάνεται και η Apple έρχεται αντιμέτωπη με το ίδιο πρόβλημα εργονομίας το οποίο και επιλύει με τον ίδιο ακριβώς τρόπο δηλαδή την ρο...
Ο δεύτερος μικροϋπολογιστής της Apple ήταν άμεσα διαθέσιμος σε μια καλαίσθητη συσκευασία βιομηχανικού σχεδιασμού με πληκτρολόγιο και είχε εισόδους και εξόδου...
Η σχεδίαση ενός πρωτοτύπου με σκοπό τον αρχικό, γρήγορο και οικονομικό, έλεγχο της διάδρασης είναι ανάλογη με την κατασκευή προσχεδίων και μακέτας από τους α...
Ο προγραμματισμός νέων διεπαφών με τον χρήστη ήταν μια εξειδικευμένη εργασία που απαιτούσε γνώσεις τόσο υλικού όσο και λογισμικού υπολογιστών. Το ολοκληρωμέν...
Το Arduino Lilypad σχεδιάστηκε έτσι ώστε να διευκολύνει το ράψιμό του σε υφάσματα και να είναι συμβατό με την πλατφόρμα του Arduino. Με αυτόν τον τρόπο, οι σ...
Η επέκταση με shields επιτρέπει στο βασικό Arduino να αποκτήσει νέες δυνατότητες εισόδου (π.χ., joystick) και εξόδου.
Υπάρχουν πάρα πολλά είδη Arduino τα οποία εξυπηρετούν διαφορετικές ανάγκες, ανάλογα με την υπολογιστική ισχύ και το μέγεθος, άλλα όλη η σειρά αυτών των μικρο...
Το Aspen Movie Map ήταν μια επίδειξη των δυνατοτήτων που προσέφεραν τα πολυμέσα και η διάδραση στους υπολογιστές με εφαρμογή στον πολιτισμό, καθώς επέτρεπε τ...
Σε αντίθεση με τους πρώτους μικροϋπολογιστές εκείνης της χρονιάς η κονσόλα της Atari εστιάζει μόνο στην διασκέδαση με βιντεοπαιχνίδια, τα οποία αγοράζονται ό...
Το Adventure θεωρείται το πρώτο βιντεοπαιχνίδι που βασίζεται στα παραδοσιακά παιχνίδια περιπέτειας με κείμενο, αλλά προσθέτει γραφικά και δράση σε πραγματικό...
Ο Bill Atkinson ήταν βασικός συντελεστής σε σημαντικά προϊόντα όπως τα Apple Lisa και Macintosh, καθώς και το Apple Paint, όπου κατασκεύασε την διάδραση με τ...
Τα πειράματα με εναλλακτικές διαρρυθμίσεις των πλήκτρων σε ένα απλό τραπεζικό ATM έδειξαν ότι ακόμη και αν δεν υπάρχει ουσιαστική διαφορά στην πραγματική από...
Η επαύξηση της ανθρώπινης σκέψης με την συνδρομή κάποιου εργαλείου είναι μια πολύ δυνατή ιδέα, αλλά ταυτόχρονα κάπως δύσκολη να την μοιραστούμε γιατί δεν υπά...
Όπως οι μικρές πάπιες ακολουθούν όποιον δουν πρώτα λίγο καιρό μετά την γέννηση τους, έτσι και οι χρήστες διαδραστικών συστημάτων αναπτύσουν μια οικειότητα με...
Το συντακτικό είναι πολύ απλό και δεν έχει την δυνατότητα για δομημένο προγραμματισμό, οπότε έγινε πολύ δημοφιλής με τους πρώτους προσωπικούς μικρούς υπολογι...
To Βρετανικό κρατικό τηλεοπτικό δίκτυο BBC πιστό στο όραμα του να προσφέρει εκπαιδευτικά προγράμματα για όλες τις βαθμίδες εκπαίδευσης και με όλα τα διαθέσιμ...
Τα δημοφιλή συστήματα συνεργασίας των χρηστών μέσω υπολογιστή είναι τόσο παλιά όσο και οι πρώτοι οικιακοί ΗΥ με δυνατότητα δικτύωσης μέσω τηλεφώνου όπου η συ...
Ο ερευνητής της επιστήμης των υπολογιστών Gordon Bell έφτιαξε το 2002 ένα διάγραμμα που δείχνει πόσο διαφορετικοί είναι οι υπολογιστές και τα δημογραφικά των...
Το πρώτο τερματικό γραφικών για το UNIX με έμπνευση από το Xerox Alto οργανώνει την οθόνη εικονοστοιχείων σε παράθυρα που μπορούν να προβάλλουν έναν εξομοιωτ...
Για την κατασκευή της μορφής του βιβλίου, είτε αυτή είναι ηλεκτρονική, είτε είναι φυσική, μπορεί να χρησιμοποιηθεί ένας εξομοιωτής τερματικού. Η ροή της εργα...
Το βιντεοπαιχνίδι Breakout πήρε έμπνευση από το Pong που παίζεται με δύο παίκτες και στην θέση του δεύτερου παίκτη έβαλε σειρές από τουβλάκια που σπάνε καθώς...
Στην φάση της μετάβασης από τα αρχικά προσχέδια σε λειτουργικά πρωτότυπα υπάρχει πολύ μεγάλη ασάφεια αναφορικά με το λογισμικό και υλικό ειδικα...
Η προσιτή τιμή του μικροϋπολογιστή Commodore 64 τον έκανε δημοφιλή σε περισσότερο από δέκα εκατομύρια χρήστες, οι οποίοι εκτός από την αγορά λογισμικού και π...
Μετά την επεξεργασία κειμένου, καθώς οι υπολογιστές είχαν γίνει ήδη αρκετά γρήγοροι για να επεξεργάζονται και να απεικονίζουν γραφικά, μεταφέρθηκαν στον υπολ...
Το φυσικό υπόδειγμα για το Canon Cat ονομάστηκε έτσι μάλλον γιατί δεν χρειαζόταν ποντίκι για την διάδραση και επιπλέον έμοιαζε με μια γάτα που κάθεται δίπλα ...
Το σύστημα Canon Cat σχεδιάστηκε από τον Jef Raskin μετά την απομάκρυνση του από την ομάδα του Apple Macintosh και εστίαζε μόνο στην επεξεργασία κειμένου, όπ...
Ο εντοπισμός μιας ανθρώπινης ανάγκης βασίζεται σε μια αρχική υπόθεση, η οποία αλλάζει συνέχεια μέσα από επαναληπτικές δοκιμές με τους πιθανούς αποδέκτες και ...
Τα συστήματα διάτρησης κάρτας υπάρχουν από τον 19ο αιώνα με βασικές εφαρμογές τον προγραμματισμό και αποθήκευση δεδομένων για μηχανήματα πλεξίματος και αναπα...
Η μεγάλη αποδοχή και η οικειότητα που ανέπτυξαν οι χρήστες με τις εφαρμογές ανταλλαγής μηνυμάτων σε κινητές συσκευές έδωσε την ευκαιρία για την ε...
Το ChatGPT, είναι ένα μοντέλο γλώσσας τεχνητής νοημοσύνης που αναπτύχθηκε από την OpenAI. Έχει εκπαιδευτεί σε ένα τεράστιο σύνολο δεδομένων κειμένου και μπορ...
To Xerox Alto ήταν ένα ενδιάμεσο πρωτότυπο για το Dynabook, που απευθύνεται σε παιδιά, οπότε οι χρήστες στις πρώτες δοκιμές ήταν πολύ συχνά παιδιά από το δημ...
Το πληκτρολόγιο ακόρντων επιτρέπει την είσοδο 31 διαφορετικών κωδικών που καλύπουν όλο το λατινικό αλφάβητο ή μπορούν να αντιστοιχούν σε τροπικές κεντολές. Σ...
Το πληκτρολόγιο ακόρντων χρησιμοποιήθηκε στο σύστημα NLS για την επιλογή εντολών σε συνδυασμό με το ποντίκι που οδηγούσε ένα σημείο στην οθόνη γραφικών. Αν κ...
Ο τρόπος που είναι οργανωμένη μια αίθουσα διδασκαλίας συνήθως ανταποκρίνεται στον τρόπο που είναι οργανωμένη η οικονομική παραγωγή, οπότε διαπιστώνουμε ότι η...
Ο Commodore PET ανήκει στους μικρούπολογιστές με βασικό τρόπο διάδρασης την γλώσσα BASIC, αλλά θεωρείται και ο πρώτος ολοκληρωμένος προσωπικός υπολογιστής, γ...
Η προσιτή τιμή των πρώτων μικρουπολογιστών επέτρεψε την διάδοση τους σε πολλά σπίτια, αλλά και σχολεία, όπου δημιουργήθηκε ένας διακριτός χώρος για τις εκπαι...
Το πρώτο λειτουργικό σύστημα για μίκρο-υπολογιστές έγινε αμέσως πολύ δημοφιλές γιατί επέτρεπε στους προγραμματιστές να αναπτύξουν τις εφαρμογές τους ανεξάρτη...
Η διάδραση σε μεγάλη κλίμακα μπορεί να χρησιμοποιηθεί για να λύσει δύσκολα προβλήματα τα οποία οι υπολογιστές δεν μπορούν να τα αντιμετωπίσουν από μόνοι τους...
Tο Σπαθί του Δαμοκλή θεωρείται μια θεμελιώδης τεχνολογία για την δημιουργία της εικονικής πραγματικότητας, όπου τα γραφικά στην οθόνη ακολουθούν την κίνηση τ...
Η γλώσσα προγραμματισμού BASIC δημιουργήθηκε στο Πανεπιστήμιο του Νταρτμουθ στις ΗΠΑ την δεκαετία του 1960 με στόχο να αντικαταστήσει την FORTRAN σε εισαγωγι...
Στο ερευνητικό έργο Spatial Data Management System η πλοήγηση σε πολυμεσική πληροφορία μπορεί να γίνει με μια μεταφορά που βασίζεται στην πλοήγηση στο φυσικό...
Η διαχρονική αξία της διάδρασης αποτυπώνεται στην περίπτωση του επιτραπέζιου υπολογιστή, ο οποίος -αν και έχει εξελιχθεί τεχνολογικά σε πολλές τάξεις μεγέθου...
Ο επιτραπέζιος υπολογιστής καθορίζει έμμεσα με τη μορφή του ένα συγκεκριμένο πλαίσιο χρήσης και αντίστοιχα τις εφαρμογές και τις διαδικασίες του χρήστη, που ...
Το σύστημα Digital Desk δημιουργήθηκε στις αρχές του 1990 με στόχο να φέρει τις δυνατότητες διάδρασης μεταξύ του ψηφιακού και φυσικού κόσμου πάνω στο τραπέζι...
Η δημιουργία των παραθύρων που καλύπτει το ένα το άλλο δημιούργησε την ανάγκη για έναν διακριτό τρόπο ανοίγματος και κλεισίματος ενός παραθύρου. Με το μόνο κ...
Η επεξεργασία ενός κειμένου ή η προετοιμασία μιας γραπτής αναφοράς με εικόνες είναι από τις πιο δημοφιλείς και διαχρονικές εργασίες που διευκολύνονται από τη...
Η επίτευξη της ευχρηστίας δεν είναι η μόνη απόλυτη αξία καθώς μια συσκευή διάδρασης επηρεάζεται από πολλούς ακόμη παράγοντες, όπως από την αισθητική, το κόστ...
Η κατασκευή ενός φυσικού υποδείγματος με χαρτόνι για το όραμα του Dynabook επιτρέπει στον σχεδιαστή να πειραματιστεί με την εργονομία της συσκευής. Η διαδικα...
Το Dynabook είναι ένα σχεδιαστικό όραμα του 1968 για ένα φορητό υπολογιστή τύπου τάμπλετ από τον Alan Kay που απευθύνεται σε παιδιά και μπορεί να προγραμματι...
Η βασική εφαρμογή που οδήγησε τον σχεδιασμό του Dynabook ήταν το βιντεοπαιχνίδι Spacewar που εκείνη την εποχή ήταν σημείο αναφοράς για όλους τους ερευνητές π...
Ένα δημοφιλές περιβάλλον ανάπτυξης ανοικτού κώδικα είναι το Eclipse, το οποίο χρησιμοποιεί την επιτραπέζια γραφική διεπαφή για να ολοκληρώσει σε μια εφαρμογή...
Ο επεξεργαστής κειμένου ED λειτουργεί σε επίπεδο γραμμής, γιατί ανάπτυχθηκε σε ένα περιβάλλον χρήστη, όπου η βασική συσκευή εισόδου και εξόδου είναι ο τηλέτυ...
Η προβολή βίντεο πάνω σε έναν διάφανο φακό που βρίσκεται στερεωμένος σε ένα κράνος πιλότου ελικοπτέρου χρησιμοποιήθηκε από τον στρατό για να διευκολύνει την ...
Η κατασκευή ηλεκτρονικών κυκλωμάτων είναι μια εξειδικευμένη εργασία και απαιτεί ειδικές δεξιότητες, αλλά υπάρχουν πολλά εργαλεία που μειώνουν τα εμπόδια χρήσ...
Τα διαφορετικά επίπεδα και οι ζώνες σχεδίασης της εμπειρίας του χρήστη παρέχουν μια άριστη επισκόπηση της σύνθεσης των θεμάτων της διάδρασης με τα θέματα του...
Το διαδραστικο σύστημα ELIZA βασίζεται σε διάλογο με τον χρήστη σε φυσική γλώσσα και έγινε πολύ δημοφιλές με ένα σενάριο, όπου ο υπολογιστής παριστάνει τον ψ...
Ο επεξεργαστής κειμένου GNU Emacs επιτρέπει την επέκταση του με την γλώσσα προγραμματισμού LISP και οργανώνει τα δεδομένα σε παράλληλους αποθηκευτικούς χώρου...
Ο εξομοιωτής σε ένα σύγχρονο γραφικό περιβάλλον μπορεί να εκτελέσει το λογισμικό για ένα παλιότερο γραφικό περιβάλλον, το οποίο με την σειρά του μπορεί να εκ...
Το αρχικό πρωτότυπο για το ποντίκι είναι ακριβώς το ίδιο μορφολογικά με τις αντίστοιχες συσκευές που παράγονται με μεγάλη επιτυχία πενήντα χρόνια μετά, αν κα...
Το έργο του Douglas Engelbart θεμελίωσε την συνεργατική και διαδραστική χρήση των πληροφοριακών συστήματων, αλλά το όραμα για την επαύξηση της ανθρώπινης νοη...
Η παραδοσιακή πρακτική των γραπτών εξετάσεων με κλειστά βιβλία είναι το αντίθετο της σύγχρονης κοινωνικής και οικονομικής πρακτικής όπου προσπαθούμε να μοιρα...
Μία από τις αρχικές εκδοχές είχε διαφορετικό όνομα (thefacebook) και δεν διέφερε πολύ από ένα απλό σύστημα βάσης δεδομένων με προφίλ χρηστών.
Μερικά χρόνια μετά την πρώτη έκδοσή του, η βασική ιδέα του Facebook παραμένει η ίδια, ενώ οι αλλαγές ακολουθούν το πνεύμα της εποχής (π.χ., ομοιόμορφη πρόσβα...
Οι δοκιμές έδειξαν ότι η συσκευή εισόδου ‘ποντίκι’ ήταν καλύτερη από τις άλλες τουλάχιστον αναφορικά με τις διεργασίες του πειράματος (επιλογή στόχου διαφορε...
Στο παρελθόν έγιναν αρκετές προσπάθειες μοντελοποίησης του χρήστη και μια από αυτές ήταν του ψυχολόγου Paul Fitts,η οποία έμεινε γνωστή στη βιβλιογραφία ως ο...
Η αρχική γραφική διεπαφή του GEM (Graphics Environment Manager) θεωρήθηκε από την Apple αντιγραφή πνευματικών δικαιωμάτων και οδήγησε σε μακροχρόνιες δικαστι...
To σύστημα οπτικού προγραμματισμού Genesys απευθύνεται σε σχεδιαστές γραφικών κίνησης, οπότε βασίζεται στην οικεία για αυτούς πένα και σε λογισμικό σχεδίασης...
Το iOS SDK περιλαμβάνει την δυνατότητα προσομοίωσης της γεωγραφικής θέσης του χρήστη, γιατί η θέση του πάνω στον χάρτη είναι σημαντική είσοδος γ...
Η αναγνώριση της σχετικής συνεισφοράς σε ένα συνεργατικό έργο έχει μεγάλη σημασία γιατί τα περισσότερα έργα και επαγγελματικές δραστηριότητες της σύγχρονης ο...
Το προφίλ ενός χρήστη στο αποθετήριο πηγαίου κώδικα δίνει μια εποπτική εικόνα της ποιότητας και της ποσότητας της συνεισφοράς του σε συνεργατικά έργα, και μπ...
Στο λογισμικό διάδρασης η έννοια της έκδοσης βήτα (beta) έχει χάσει την αρχική της σημασία, με πιο χαρακτηριστικό παράδειγμα το Google Mail, το οποίο έφερε τ...
Οι έξυπνοι πράκτορες για τη διάδραση με τον χρήστη δεν είχαν μεγάλη αποδοχή όταν ήταν μέρος της σουίτας εφαρμογών γραφείου με το Microsoft ClipIt, όμως με τη...
Η καθιέρωση και η αποτελεσματικότητα της μηχανής αναζήτησης πληροφοριών οδήγησε στην σταδιακή ενσωμάτωση των πιο συχνών και τυποποιημένων αναζητήσ...
Η διάδραση έχει περάσει πλέον από την πληκτρολόγηση κειμένου σε ένα πραγματικό ή εικονικό πληκτρολόγιο στην απευθείας συνομιλία του ανθρώπου με τη μηχανή.
Η επιτυχία της μηχανής αναζήτησης της Google αποτελεί χαρακτηριστικό παράδειγμα της νέας φιλοσοφίας για την απλότητα των εφαρμογών στην αλληλεπίδραση με το χ...
Το πρώτο περιβάλλον οπτικού προγραμματισμού GRAIL (GRaphical Input Language) απευθύνεται σε επαγγελματίες που δεν γνωρίζουν να γράφουν κώδικα, αλλά...
To Grammarly είναι ένας εργαλείο γραφής κειμένου με τεχνητή νοημοσύνη που βοηθά τους χρήστες να βελτιώσουν τη γραφή τους εντοπίζοντας και διορθώνοντας λάθη γ...
Οι διαγωνισμοί τύπου hackathon ξεκίνησαν από τις εταιρείες νέας τεχνολογίας ως ένας τρόπος να παροτρύνουν το προσωπικό τους και εξωτερικούς συνεργάτες να ανα...
Η οργάνωση του μαθήματος και ειδικά της αίθουσας διδασκαλίας μπορεί να γίνει σύμφωνα με τις πρακτικές των hacker/makerspace.
Η άμεση διάδραση με συσκευές αφής έχει το μειονέκτημα ότι το χέρι ή τα δάκτυλα μπορεί να καλύπτουν τον στόχο (ή το αντικείμενο) που θέλουμε να επιλέξουμε ή κ...
Στην φάση της μετάβασης από τα αρχικά προσχέδια σε λειτουργικά πρωτότυπα υπάρχει πολύ μεγάλη ασάφεια αναφορικά με το λογισμικό και υλικό ειδικα...
Η επιλογή αεροπορικού εισιτηρίου ήταν μια σχετικά δύσκολη δουλειά όταν ο ταξιδιωτικός πράκτορας άκουγε τις ανάγκες του χρήστη και του έδινε επιλογές κοντά στ...
Οι πρώτοι προσωπικοί υπολογιστές της δεκαετίας του 1970 δεν είχαν κάποιο γραφικό περιβάλλον για το λειτουργικό σύστημα, αντίθετα είχαν γραμμή εντολών καθώς κ...
Για πολλές δεκαετίες η κατασκευή της ίδιας ακριβώς διεπαφής για ένα διαφορετικό λειτουργικό σύστημα θα σήμαινε ότι ο προγραμματιστής θα έπρεπε να γράψει κ...
Ο κύκλος της ανθρωποκεντρικής σχεδίασης θεωρεί δεδομένο ότι οι ανθρώπινες ανάγκες είναι ένας κινούμενος στόχος, αλλά για πρακτικούς λόγους, ένα στιγμιότυπο τ...
Από τον 17ο αιώνα και μέχρι την δεκαετία του 1950 ο όρος υπολογιστής αναφέρεται σε έναν άνθρωπο που κάνει υπολογισμούς για να ετοιμάσει τριγωνομετρικούς και ...
Το πρόγραμμα Hypercard της Apple χρησιμοποιούσε την απλή μεταφορά της στοίβας με κάρτες, και των αντικειμένων πάνω σε αυτές, και περιλάμβανε πολλές δυνατότητ...
Οι πολυμεσικές εφαρμογές με σκοπό την εκπαίδευση και την ψυχαγωγία έγιναν πολύ δημοφιλείς στις αρχές της δεκαετίας του 1990, ταυτόχρονα με την διάθεση των πρ...
Η κατασκευή εφαρμογών με το Hypercard ήταν ένας συνδυασμός από διαφάνειες σταθερής διάστασης σε γραμμική ροή, που συνδυαζόταν με συνδέσεις ανάμεσα στα επιμέρ...
Τη δεκαετία του 2000 ο κυρίαρχος τρόπος διάδρασης με τους υπολογιστές μεταφέρθηκε στον παγκόσμιο ιστό, ο οποίος παρουσίασε μια μεγάλη δυνατότητα προσαρμογής ...
Ο επιτραπέζιος υπολογιστής IBM PC ήταν μια μεγάλη εμπορική επιτυχία σε μια πολύ ανταγωνιστική αγορά από έναν οργανισμό που είχε συνηθίσει να δουλεύει μόνο με...
Ο τυλέτυπος σταδιακά βελτιώθηκε για να είναι πιο γρήγορος και αξιόπιστος στην σύνδεση με κεντρικούς υπολογιστές, ενώ προστέθηκε και η δυνατότητα ανάγνωσης κα...
Οι πρώτες εκδόσεις του δημοφιλούς iOS είχαν πολλές εφαρμογές που έμοιαζαν οπτικά με τα αντίστοιχα αντικείμενα του πραγματικού κόσμου, αλλά στην πορεία άλλαξα...
Η αναπαράσταση φυσικών αντικειμένων με μικρά αντιπροσωπευτικά εικονίδια είναι ένα βασικό συστατικό της επιτυχίας της προσομοίωσης του φυσικού γραφείου στην ο...
Ο Tom Igoe έχει σχεδιάσει μια (όχι ιδιαιτέρως κολακευτική) εικόνα για το πως ένας επιτραπέζιος υπολογιστής με διάδραση που βασίζεται στην επιφάνεια εργασίας ...
Η συσκευή εισόδου ‘ποντίκι’ αρχικά δεν είχε κάποιο προφανές πλεονέκτημα σε σχέση με παρόμοιες συσκευές εισόδου όπως ο μοχλός και τα πλήκτρα κατεύθυνσης που ή...
Οι σχεδιαστές έχουν προσπαθήσει να οργανώσουν τις πολλές διαθέσιμες συσκευές εισόδου σε κατηγορίες, ώστε να διευκολύνουν τόσο την κατανόηση τους, όσο και τον...
Η μετατροπή του παραδοσιακού σχολικού μαυροπίνακα κιμωλίας σε ψηφιακό πίνακα είναι μια τεχνολογία που επιτρέπει στον χρήστη να αλληλεπιδράσει με την πληροφορ...
Το λογισμικό διάδρασης με τον χρήστη συνήθως κατασκευάζεται σε αρκετά υψηλό επίπεδο ώστε να είναι σχετικά ανεξάρτητο από τις λεπτομέρειες του υ...
Η εισαγωγή του πρώτου iphone αποτελεί σημείο αναφοράς καθώς μέσα σε λιγότερο από δέκα χρόνια περισσότεροι άνθρωποι θα είχαν μια παρόμοια κινητή συσκευή με οθ...
Η πρώτη γενιά iPod εισάγει έναν νέο τρόπο πλοήγησης σε μεγάλες λίστες (μενού) αρχείων μουσικής, τον περιστρεφόμενο τροχό. Ταυτόχρονα, λειτούργησε ως δούρειος...
Στις επόμενες γενιές iPod οι σχεδιαστές κρατήσαν τον τρόχο και τον βελτίωσαν μεταφέροντας πάνω του τα προηγουμένως διακριτά κουμπιά μενού, παύσης, και επόμεν...
Το iPod touch καλύπτεται πλέον από οθόνη και δεν έχει τον τροχό κύλησης και τα κουμπιά πλοήγησης, τα οποία πλέον έχουν αντικατασταθεί από λειτουργίες λογισμι...
Από την αρχή της εξάπλωσης του Internet οι προγραμματιστές, αλλά και οι χρήστες έβλεπαν τον υπολογιστή ως ένα μέσο επικοινωνίας, καλύτερο από το τηλέφωνο και...
Το iTunes, αν και ξεκίνησε ως μια ταπεινή εφαρμογή εκτέλεσης μουσικών αρχείων και συγχρονισμού τους με το iPod, μετατράπηκε σε Δούρειο Ίππο για τη μεταφόρτωσ...
Το Buck επιτρέπει την πειστική αξιολόγηση με χρήστες, γιατί οι χρήστες έχουν στα χέρια τους υλικό που μοιάζει πολύ με την τελική συσκευή, ενώ το λογισμικό τρ...
Η παθητική τηλεόραση, για πρώτη φορά μετατρέπεται σε διαδραστική, ενώ εντυπωσιακό αποτελεί το γεγονός ότι το αποτέλεσμα προέρχεται από ενέργεια του ίδιου του...
Το περιβάλλον προγραμματισμού JOSS δεν έκανε διάκριση ανάμεσα σε γλώσσα προγραμματισμού και λειτουργικό σύστημα και επηρέασε την έκδοση της BASIC για μικροϋπ...
Ο Alan Kay μετέφερε τον προγραμματισμό με γραφικά σε ένα προσωπικό διαδραστικό σύστημα, το οποίο σε μια εκδοχή του δημιούργησε όλα τα σύγχρονα επιτραπέζια συ...
Το έξυπνο ρολόι pebble κατάφερε να πουλήσει το πρώτο εκατομμύριο κομμάτια το ίδιο γρήγορα με το πρώτο Apple iPod, με την διαφορά ότι το pebble σχεδιάστηκε απ...
Η έκθεση στον προγραμματισμό της διάδρασης από μικρές ηλικίες έχει αναγνωριστεί ως μια σημαντική αξία του ψηφιακού αλφαβητισμού και έχει γίνει μια διαχρονική...
Η προσιτή οικονομικά κάμερα βάθους πεδίου Kinect σημείωσε πολύ μεγάλες πωλήσεις τους πρώτους μήνες της παρουσίασης της, αλλά η εμπορική επιτυχία δεν είχε διά...
Στα τέλη της δεκαετίας του 1980 η Apple παρουσίασε ένα βίντεο με μια μεγάλη επιτραπέζια συσκευή αφής, η οποία είχε δυνατότητα πολυμέσων, υπερμέ...
Η εμφάνιση όμορφων γραμματοσειρών στην οθόνη του υπολογιστή οδήγησε τους ερευνητές από τα ράστερ στα διανυσματικά αρχεία γραμματοσειρών τα οποία επιτρέπουν τ...
Το πρωτότυπο υψηλής πιστότητας για μια ψηφιακή φωτογραφική μηχανή της Kodak.
Ο Jaron Lanier κατασκεύασε τα πρώτα εμπορικά συστήματα εικονικής πραγματικότητας με στόχο να εξερευνήσει την ανθρώπινη συνείδηση σε φαντασιακά περιβάλλοντα κ...
Η δημιουργία της οθόνης υγρών κρυστάλων και η ανάγκη για τον έλεγχο της από ένα ολοκληρωμένο κύκλωμα ημιαγωγών οδήγησε την Intel στην εξαγορά των σχετικών τε...
Τα ανθρώπινα χέρια και ειδικά τα δάκτυλα παρουσιάζουν μεγάλη ευαισθησία και ακρίβεια στην κίνηση και στην αίσθηση, όπως φαίνεται από τον χειρισμό μουσικών ορ...
Η ευελιξία και η επεκτασιμότητα του Minecraft δεν σταματούν στη δυνατότητα κατασκευής του σκηνικού της δράσης, αλλά επεκτείνονται στη δυνατότητα προγραμματισ...
Η οργάνωση και η αλληλεπίδραση με την πληροφορία σε χρονολογική σειρά παρουσιάστηκε σε μια διεπαφή με τίτλο Lifestreams περισσότερο από μια δεκαετία πριν γίν...
Το αντίγραφο του Alto ακολουθεί πιστά την οθόνη εικονοστοιχείων σε μορφή πορτραίτου καθώς και την συσκευή εισόδου με το ποντίκι. Το Lilith χρησιμοποιήθηκε στ...
Η εμπειρία της διάδρασης με το Alto εντυπωσίασε τόσο πολύ τον Niklaus Wirth που αποφάσισε να δημιουργήσει ένα παρόμοιο μηχάνημα με την ονομασία Lilith. Ακολο...
O LINC (Laboratory INstrument Computer) θεωρείται ο πρώτος προσωπικός υπολογιστής, γιατί σε έναν σχετικά μικρό όγκο περιλαμβάνει συσκευή εξωτερικής αποθήκευσ...
Ο εκτυπωτής γραμμής ήταν για πολλές δεκαετίες η βασική συσκευή εξόδου για έναν κεντρικό υπολογιστή, ενώ χρησιμοποιήθηκε ευρέως και στους πρώτους μίνι υπολογι...
Οι δύο βασικές προσεγγίσεις στην διάθεση του λογισμικού είναι αυτή του ανοικτού (π.χ., Linux) και του κλειστού κώδικα (π.χ., Microsoft Windows), οι οποίες εμ...
Η κατασκευή λογισμικού για ένα νέο υλικό υπολογιστή που δεν υπάρχει ακόμη μπορεί να ξεκινήσει με έναν διαθέσιμο υπολογιστή στον οποίο γίνεται εξομοίωση της α...
Οι πρώτες χελώνες είχαν την μορφή του ρομπότ και προγραμματίζονταν με τηλέτυπους, αλλά η εξέλιξη των οθονών και των μικροϋπολογιστών την δεκαετία του 1970 οδ...
Η πρώτη εφαρμογή των υπολογιστών στην βασική εκπαίδευση εντοπίζεται σχεδόν παράλληλα με τα πρώτα γραφικά περιβάλλοντα διάδρασης. Ο Seymour Papert σχεδίασε έν...
Μια καθολική διαπίστωση από την ανάλυση της πραγματικής χρήσης σε δημοφιλή συνεργατικά συστήματα, όπως τα φόρουμ (forum) συζητήσεων, η συγγραφή άρθρων για τη...
Ένα από τα πιο δημοφιλή βιντεοπαιχνίδια κειμένου της δεκαετίας του 1970 είναι το Lunar Lander, το οποίο είναι εμπνευσμένο από την προσγείωση του πρώτου ανθρώ...
Το λειτουργικό σύστημα του επιτραπέζιου υπολογιστή Macintosh ήταν το πρώτο επιτυχημένο εμπορικό γραφικό περιβάλλον εργασίας και το πρώτο που έδωσε πρόσβαση σ...
Πριν ακόμη κατασκευαστεί το γραφικό περιβάλλον με τα παράθυρα, ο Bill Atkinson ανάπτυξε το λογισμικό ψηφιακής επεξεργασίας εικόνας Sketchpad, το οποίο τρέχει...
Η εφαρμογή ψηφιακής επεξεργασίας εικόνας MacPaint χρησιμοποιήθηκε για να διαφημίσει την φιλικότητα του Apple Macintosh, καθώς και για να τονίσει την νέα κατε...
Η χρήση της μεταφοράς αντικειμένων από τον πραγματικό κόσμο στο λειτουργικό σύστημα Magic Cap του φορητού υπολογιστή επικοινωνίας της General Magic είναι εμπ...
Η πρώτη εμπορικά πετυχημένη οικιακή κονσόλα βιντεοπαιχνιδιών είχε μόνο την δυνατότητα να μετακινεί τρία σημεία στην τηλεόραση του χρήστη με τα δύο χειριστήρι...
Στα εργαστήρια τύπου hackerspace η τεχνολογική καινοτομία και η μάθηση αποτελούν βασικό στόχο, τον οποίο πετυχαίνουν μέσω της συνεργασίας και της πειραματική...
Το Makey Makey είναι ένα Arduino που έχει οργανωθεί και προγραμματιστεί έτσι ώστε να διευκολύνει τον πειραματισμό με νέες συσκευές εισόδου.
Σε μια συσκευή που έχει την έξοδο σε διαφορετικό σημείο από την είσοδο του χρήστη θα πρέπει να υπάρχει μια συνεπής απεικόνιση ανάμεσα στην είσοδο και στην έξ...
Το εκπαιδευτικό βιντεο-παιχνίδι Math Blaster βασίζεται σε μια πολύ δημοφιλή και κλασική φόρμα παιχνιδιού (shoot’em up) με τη διαφορά ότι ο χρήστης θα πρέπει ...
Η οπτική γλώσσα προγραμματισμού MAX δημιουργήθηκε για να διευκολύνει την καλιτεχνική δημιουργία και βασίζεται στην λογική της ροής δεδομένων μέσα από τον οπτ...
Η άμεση διάδραση πάνω σε μια οθόνη αφής δεν επιτρέπει τον έλεγχο του ρυθμού μετακίνησης, αλλά αυτό μπορεί να γίνει εφικτό τουλάχιστον για την ...
Το ερευνητικό πρόγραμμα Media Space ήταν μια από τις πρώτες προσπάθειες ανθρώπινης συνεργασίας από απόσταση μέσω υπολογιστή, το οποίο χρησιμοποιούσε ζωντανή ...
Τα ψηφιακά κοινωνικά δίκτυα μπορεί να φαίνεται ότι αντικαθιστούν τα πραγματικά, αλλά υπάρχουν και περιπτώσεις όπου τα ψηφιακά εργαλεία απλά διευκολύνουν τις ...
Το σχέδιο για έναν θεωρητικό μηχανικό υπολογιστή με το όνομα Memex, που επέτρεπε την ανάκτηση πληροφορίας από βιβλιοθήκες περιεχομένου σε ένα γραφείο, θεωρεί...
Κάπου ανάμεσα στις κανονικές εφαρμογές και στις ειδοποιήσεις που αυτές στέλνουν στον χρήστη μπορούμε να εντοπίσουμε ένα μεγάλο φάσμα από μίκρο-εφαρμογές που ...
Σε ένα παραθυρικό περιβάλλον εργασίας τα μενού μπορούν να βρίσκονται στην κορυφή της οθόνης, με αυτήν την επιλογή να είναι αντικειμενικά περισσότερο εργονομι...
Σε ένα παραθυρικό περιβάλλον εργασίας τα μενού μπορούν να βρίσκονται στην κορυφή των παραθύρων την εφαρμογής, το οποίο προσφέρει μια συνοχή ειδικά όταν έχουμ...
Η αποδοχή του κοινωνικού δικτύου Facebook στις αρχές της δεκαετίας του 2010, από εκατοντάδες εκατομμύρια ανθρώπους σε όλον τον τεχνολογικά ανεπτυγμένο κόσμο,...
Για περισσότερο από μισή δεκαετία το βασικό προϊόν της Microsoft ήταν η γλώσσα προγραμματισμού BASIC για τους μικροϋπολογιστές της δεκαετίας του 1970, όπως ή...
Παράλληλα με την ανάπτυξη της επιφάνειας εργασίας, γίνονται προσπάθειες για την ανάπτυξη μιας διαλογικής διάδρασης. Η περίπτωση του Microsoft Bob δείνει ότι ...
Η ιδέα να δημιουργούνται πίστες από τους τελικούς χρήστες δεν είναι καινούρια και έχει δοκιμαστεί με επιτυχία σε αρκετά παιχνίδια ως πρόσθετη λειτουργία. Το ...
Το RaspberryPi δημιουργήθηκε για να δώσει οικονομική πρόσβαση στον προγραμματισμό του υπολογιστή σε όσο γίνεται περισσότερους χρήστες και με ιδιαίτερη έμφαση...
Στις αρχές της δεκαετίας του 1980 το τερματικό μίνιτελ στην Γαλλία συνδέεται με την οικιακή τηλεφωνική γραμμή και παρέχει υπηρεσίες που θα εμφανιστούν στο WW...
Το σύστημα συνεργασίας Clearboard του MIT Media Lab προβάλει το βίντεο από δύο συνεργάτες πάνω στην κοινή εφαρμογή ζωγραφικής, έτσι ώστε να υπάρχει σύγχρονη ...
Το περιβάλλον προγραμματισμού MIT Scratch έδωσε τη δυνατότητα σε πολλές ομάδες χρηστών, ακόμη και μικρών ηλικιών, να δημιουργήσουν εύκολα και χωρίς τυπική εκ...
Η εικονική και η επαυξημένη πραγματικότητα ορίζουν ένα φάσμα από εφαρμογές με διαφορετικό βαθμό επαύξησης ή εικονικότητας, στα οποία αναφερόμαστε συνολικά ως...
Τα κινητά, είτε με τη μορφή τηλεφώνου είτε με τη μορφή ταμπλέτας, γίνονται οι πιο δημοφιλείς υπολογιστές στα τέλη του 2010 και προσδιορίζουν ένα καινούριο σύ...
Τα mock-ups είναι μια μεθόδος γρήγορης ανάπτυξης πρωτοτύπων που βοηθά τους σχεδιαστές διαδραστικών συστημάτων να μεταφέρουν ιδέες που έχουν σχεδιάσει αρχικά ...
Σε αντίθεση με τους πρώτες επιτραπέζιους υπολογιστές, οι χρήστες είναι πλέον εξοικειωμένοι με αυτούς, με αποτέλεσμα οι συσκευές εισόδου να γίνονται ολοένα κα...
Η πρώτη γραφική εκδοχής του πολύ δημοφιλούς βιντεοπαιχνιδιού κειμένου Lunar Lander, δημιουργήθηκε από την DEC με στόχο να διαφημίσει την οθόνη γραφικών. Εκτό...
Οι σχεδιαστές νέων συσκευών διάδρασης αναπτύσσουν ειδικό λογισμικό προσομοίωσης των βασικών διεργασιών που θέλουν να επιτελεί η νέα συσκευή και το χρησιμοποι...
Η επιλογή της ΙΒΜ να αναθέσει την ανάπτυξη του λειτουργικού συστήματος για τον πρώτο προσωπικό υπολογιστή στην Microsoft, δημιούργησε μια εταιρεία ακόμη μεγα...
Η μελέτη των πολυτροπικών διαδράσεων ασχολείται με τον συνδυασμό διαφορετικών συστημάτων εισόδου και εξόδου για τη διάδραση με τον υπολογιστή, με στόχο να κα...
Το βίντεο παιχνίδι Myst κατασκευάστηκε από δύο αδέλφια ερασιτέχνες με το εργαλείο συγγραφής πολυμεσικών εφαρμογών Hypercard της Apple. Οι περιορισμοί του εργ...
Στα τέλη της δεκαετίας του 1990, η συμπίεση των αρχείων μουσικής σε σχετικά μικρά αρχεία και ο εύκολος συνεργατικός διαμοιρασμός τους στο δίκτυο με το λογισμ...
Το έργο του Ted Nelson αντανακλά την κατασκευή της διάδρασης, όπου υπάρχουν πολλές εναλλακτικές ιδέες για την οργάνωση και την οπτικοποίηση της πληροφορίας κ...
Το πληκτρολόγιο ακόρντων επιτρέπει την είσοδο 31 διαφορετικών κωδικών που καλύπουν όλο το λατινικό αλφάβητο ή μπορούν να αντιστοιχούν σε τροπικές κεντολές. Σ...
Ο επεξεργαστής κειμένου στο NLS δεν σχεδιάστηκε για να γράφει κείμενο σε αρχεία ένας χρήστης, γιατί αυτό θα ήταν απλά μια κακή προσομοίωση της γραφομηχανής. ...
Η πολύωρη παραμονή σε έναν σταθμό εργασίας έχει αρνητικές επιπτώσεις στον άνθρωπο, που μπορούν να αμβλυνθούν με έναν πιο εργονομικό σχεδιασμό των συσκευών αλ...
Ο επεξεργαστής κειμένου του συστήματος NLS κάνει ένα σαφή διαχωρισμό ανάμεσα στην είσοδο κειμένου και στην επεξεργασία του, όπου το πρώτο γίνεται με το πληκτ...
Μετά την εφεύρεση του λογισμικού και του υλικού διάδρασης η ομάδα του NLS ασχολήθηκε με την οργάνωση της εργονομίας και του χώρου εργασίας, έτσι ώστε να διευ...
Το σύστημα NLS περιέχει μια σειρά από διαχρονικές τεχνολογίες, όπως το υπερκείμενο, διάδραση με το ποντίκι, και τηλεδιάσκεψη, οι οποίες δεν υλοποιήθηκαν απλά...
Η εφεύρεση και η τελική επιλογή της συσκευής εισόδου ποντίκι για το σύστημα NLS δεν ήταν τυχαία, αλλά βασιζόταν σε μια συγκριτική αξιολόγηση εναλλακτικών συσ...
Οι χειριστές του NLS μετά από μερικές ώρες εκπαίδευσης μπορούν να χρησιμοποιήσουν το πληκτρολόγιο ακόρντων σε συνδυασμό με το ποντίκι τριών πλήκτρων για να κ...
Το σύστημα NLS που παρουσιάστηκε τελικά είχε ποντίκι με τρία κουμπιά, ακόρντα πέντε πλήκτρων και ορθογώνια οθόνη. Μερικά χρόνια νωρίτερα η ερευνητική ομάδα ξ...
Η διάδραση με έναν επεξεργαστή κειμένου γινόταν αρχικά με την επιλογή κατάστασης λειτουργίας όπως είναι η εισαγωγή κειμένου και οι εντολές αναζήτησης και απο...
Ο κεντρικός ρόλος των αρχείων στα περισσότερα δημοφιλή λειτουργικά συστήματα φαίνεται και από την αποδοχή που έχουν οι αντίστοιχες εφαρμογές διαχείρισης αρχε...
Η πρώτη προσπάθεια υλοποίησης του οράματος του Dynabook σε υλικό φορητού μεγέθους πήρε την μορφή του Note Taker, ο οποίος είχε το μέγεθος μεγάλης βαλίτσας με...
Η μετάβαση στον κινητό και φορετό υπολογιστή έδωσε μεγάλη προτεραιότητα στον σχεδιασμό των ειδοποιήσεων, οι οποίες βασίζονται στην χρονική διάσταση, σε συμπλ...
Ακόμη και ο μικρότερος μίνι-υπολογιστής στα τέλη της δεκαετίας του 1960 δεν μοιάζει καθόλου με έναν επιτραπέζιο σύστημα διάδρασης, αφού το βασικό μοντέλο έχε...
Το σύστημα Oberon βασίζεται στις ιδέες του Xerox Cedar και δίνει έμφαση στην εκπαιδευτική κοινότητα με στόχο ένας χρήστης να μπορεί να κατανοήσει την λειτουρ...
Ίσως το πιο διάσημο πρωτότυπο χαμηλής πιστότητας να είναι το σχεδιάγραμμα της γραφικής επιφάνειας εργασίας που έγινε σε μια χαρτοπετσέτα από τους ερευνητές τ...
Το πρόγραμμα OLPC (One Laptop Per Child) προσπαθεί να δώσει έναν φορητό υπολογιστή στα παιδιά από τις αναπτυσόμενες χώρες, με το όραμα να αυξηθούν οι ευκαιρί...
Η λογική της συμμετοχικής δημιουργίας και συντηρήσης σημαντικού περιεχομένου όπως στην εγκυκλοπαίδεια Wikipedia εφαρμόστηκε με επιτυχία και σε άλλους τομείς ...
Ένας από τους πρώτους φορητούς προσωπικούς υπολογιστές είχε μέγεθος βαλίτσας και ήταν σχεδιασμένος να χωράει κάτω από ένα αεροπορικό κάθισμα. Αν και δεν ήταν...
Η εφαρμογή Napster ήταν η πρώτη σε μια μεγάλη σειρά δημοφιλών εφαρμογών που ακολούθησαν και μετασχημάτισαν κοινωνικές και οικονομικές διαδικασίες, όπως τα Sk...
Η δημιουργία πανοραμικών φωτογραφιών ήταν μια απαιτητική διαδικασία στην παραδοσιακή και στην ψηφιακή φωτογραφία, αφού έπρεπε να γίνουν ξεχωριστές αλλά συντο...
Καθώς η εταιρεία Xerox ασχολείται διαχρονικά με το φυσικό χαρτί και τις εκτυπώσεις οι πελάτες της είναι κυρίως εκδοτικοί οργανισμοί και γενικά όποιος δουλεύε...
Ο PDP1 της DEC ήταν ο πρώτος υπολογιστής της σειράς PDP (Programmed Data Processor). Ήταν πολύ πιο μικρός από τους προηγούμενους υπολογιστές αφού χωρούσε σε ...
Ο μίνιϋπολογιστής PDP11 της DEC θεωρείται κομβικό σημείο γιατί ήταν πολύ δημοφιλής σε πανεπιστήμια και ερευνητικά κέντρα, όπου χρησιμοποιήθηκε για την διάδοσ...
Το Arduino στη βασική του μορφή χρησιμοποιείται κατά το στάδιο της ανάπτυξης λειτουργικών υποδειγμάτων υψηλής πιστότητας για νέα συστήματα διάδρασης, όπως το...
Η περιγραφή αντιπροσωπευτικών χρηστών (personas) επιτρέπει στους σχεδιαστές να μπουν στη θέση των χρηστών και σε συνδυασμό με τα τεκμήρια από την τεχνική της...
Τα πρώτα emoticons δημιουργήθηκαν με το εκπαιδευτικό σύστημα PLATO αρκετά πριν δημιουργηθούν τα αντίστοιχα με την σειριακή παράθεση συμβόλων. Το σύστημα PLAT...
Το συνεργατικό σύστημα PLATO (Programmed Logic for Automatic Teaching Operations) ξεκίνησε με στόχο την τηλε-εκπαίδευση, ενσωμάτωσε σταδιακά μια σειρά από κα...
Το Pong αποτελεί μια βελτιωμένη εκδοχή του πρόσφατου τότε Table Tennis for Two, στο οποίο προσθέτει καλύτερη κίνηση και γίνεται γρήγορα δημοφιλές αρχικά στις...
Το Prince of Persia δημιουργήθηκε από έναν μόνο ερασιτέχνη κατασκευαστή που ϋοθέτησε την ροτοσκοπική κινηματογραφιή τεχνική για να πετύχει φυσική κίνηση των ...
Το πρώτο προσιτά οικονομικό και ευρέως διαθέσιμο γάντι διάδρασης είχε πολλά προβλήματα και λίγο διαθέσιμο λογισμικό, αλλά αυτό δεν εμπόδισε πολλούς προχωρημέ...
Η διάδοση της αποστολής σύντομων μηνυμάτων κειμένου την δεκαετία του 1990 δημιούργησε την ανάγκη για μια αποδοτικότερη μέθοδο συγγραφής κειμένου με την χρήση...
Πριν την εξάπλωση του δικτύου και των μέσων αποθήκευσης ο βασικός τρόπος διαμοιρασμού του λογισμικού ήταν σε πηγαίο κώδικα, ο οποίος ήταν τυπωμένος σε χαρτί ...
Η ανάλυση των αντικειμένων που επιστρέφουν οι χρήστες σε έναν φάκελο πολιτισμικής διερεύνησης δεν έχει σκοπό τον απευθείας καθορισμό των αναγκών τους, αλλά τ...
Η τεχνική της πολιτισμικής διερεύνησης βασίζεται σε απλά αντικείμενα καθημερινής χρήσης (π.χ., φωτογραφική μηχανή, ημερολόγιο, σημειώσεις, κτλ.) που μπορούν ...
Το περιβάλλον ανάπτυξης Processing μοιάζει σκόπιμα με μια εφαρμογή εκτέλεσης αρχείων πολυμέσων. Τα προγράμματα ονομάζονται σχεδιαγράμματα, έτσι ώστε να ενθαρ...
Το σύστημα SmallStar επιτρέπει την δημιουργία νέου λογισμικού χωρίς την χρήση γλώσσας προγραμματισμού με κείμενο για την ροή εκτέλεσης. Για τον σκοπό αυτό, ο...
H αξιολόγηση πρωτοτύπων σε δοκιμές με χρήστες είναι μια από τις σημαντικότερες δραστηριότητες του προγραμματισμού της διάδρασης καθώς μας βοηθά να κατανοήσου...
Η κατασκευή πρωτοτύπου περιλαμβάνει πολλά διαφορετικά επίπεδα και τεχνικές, όπως φαίνεται και στο σχήμα, αν και τα επίπεδα αυτά έχουν επικαλύψεις και οι διαχ...
Ανάλογα με τη φάση σχεδίασης και ανάπτυξης υπάρχουν διαφορετικά είδη πρωτοτύπου που μπορούμε να κατασκευάσουμε, τα οποία μπορούμε να οργανώσουμε ανάλογα με τ...
Το οριζόντιο πρωτότυπο της διεπαφής με τον χρήστη δίνει μια συνολική εικόνα του συστήματος από την πλευρά του χρήστη, αλλά δεν είναι πραγματικά λειτουργικό, ...
Η προσθήκη πολλαπλών παραθύρων στην γραφική διεπαφή του Apple Liza οδήγησε στην μεταφορά των μενού επιλογών από το κάτω μέρος της οθόνης στο πάνω περιθώριο τ...
Το σύστημα Pygmalion, στα μέσα της δεκαετίας του 1970, ήταν εκείνο που έδωσε τον ορισμό για τα εικονίδια, αλλά κυρίως ήταν το πρώτο που επέτρεψε τη δημιουργί...
Τα πληκτρολόγια τύπου QWERTY σχεδιάστηκαν για γραφομηχανές, με τρόπο τέτοιο ώστε ο χρήστης να εναλλάσει το χέρι με το οποίο πληκτρολογεί για να μην σφηνώνουν...
Η πένα έχει το πλεονέκτημα σε σχέση με το ποντίκι ότι μπορεί να χρησιμοποιηθεί και ως συσκευή έμμεσης διάδρασης με την βοήθεια μιας επιφάνειας ε...
Ο Jef Raskin είναι από τους λίγους κατασκευαστές της διάδρασης που συνδύασε μια ανθρωποκεντρική φιλοσοφία με την πρακτική εφαρμογή σε ένα προϊόν επεξεργασίας...
To RaspberryPi είναι ένας μικρός σε μέγεθος και προσιτός οικονομικά υπολογιστής, με έμφαση στην εκμάθηση προγραμματισμού από νέους χρήστες και ειδικά από παι...
Το διαφορετικό πλαίσιο χρήσης και οι διαφορετικές ανάγκες των χρηστών του Reactable οδήγησαν τους σχεδιαστές στην κατασκευή ενός προσομοιωτή για μια νέα κατη...
Το ηλεκτρονικό μουσικό όργανο Reactable βασίζεται σε μια δημιουργική σύνθεση υλικού και λογισμικού που είναι εύκολα διαθέσιμη και παρότι ξεκίνησε ως ερευνητι...
Ο προσομοιωτής για το πολυαπτικό σύστημα Reactable επιτρέπει στον κατασκευαστή να δοκιμάσει τη διάδραση στον επιτραπέζιο υπολογιστή ανάπτυξης, αλλά σίγουρα δ...
Ο ανθρωπομορφισμός αρχικά χρησιμοποιήθηκε για να βελτιώσει τη φιλικότητα της διάδρασης με τον υπολογιστή. Στην πορεία δοκιμάστηκε και ως ένας τρόπος να αυξηθ...
Η χρήση των υπολογιστών στην εκπαίδευση πέρασε στους οικιακούς μικροϋπολογιστές αρχικά με το Rocky’s Boots, το οποίο βασίζεται περισσότερο σε στοιχεία αφήγησ...
Ένας από τους μεγαλύτερους σε μέγεθος και πολύ ισχυρός υπολογιστής της δεκαετίας του 1950 ήταν ο SAGE (Semi-Automatic Ground Environment), ο οποίος συγκέντρω...
Ο μετασχηματισμός της διάδρασης από τον τηλέτυπο προς την γραφική διεπαφή στις αρχές της δεκαετίας του 1960 φαντάζει ως μια πολύ σημαντική αλλαγή παραδείγματ...
Τα εργαλεία του αρχικού UNIX βασίζονται στην διάδραση με γραμμές κειμένου, όπως αυτές εμφανίζονται στην γραμμή εντολών ή στα αρχεία. Αυτή είναι μια πρακτική ...
Οι φωτορεαλιστικοί εικονικοί κόσμοι έγιναν δημοφιλείς αρχικά σε εφαρμογές ψυχαγωγίας και πολιτισμού, και στην συνέχεια επεκτάθηκαν σε γενικές εφαρμογές επικο...
Πριν την κατασκευή νέων συσκευών εισόδου και εξόδου για τον χρήστη θα πρέπει να εξετάσουμε τις δυνατότητες του ανθρώπου.
Η βασική λειτουργία του Sketchpad είναι η υποστήριξη της διαδικασίας δημιουργίας προσχεδίων για τον κλάδο της μηχανολογίας. Το Sketchpad εκτός απο την διάδρα...
Το σύστημα Sketchpad θεωρείται το πρώτο σημαντικό σύστημα αλληλεπίδρασης ανθρώπου και υπολογιστή με χρήση γραφικών. Οι κεντρικοί υπολογιστές εκείνής της εποχ...
Τα συστήματα επικοινωνίας και τηλεδιάσκεψης μέσω υπολογιστή (π.χ., Skype) συνιστούν μια διαφορετική θεώρηση του υπολογιστή σε σχέση με την κλασική θεώρηση το...
Όλα τα αντικείμενα του συστήματος Smalltalk είναι προσβάσιμα με την λειτουργία του class browser η οποία επιτρέπει την άμεση μετατροπή του αντίστοιχου κώδικα.
Οι γραφικές διεπαφές μετατοπίζουν την σημασία της διάδρασης από το κείμενο προς τις εικόνες και τα γραφικά. Για αυτόν τον σκοπό, μαζί με την δημιουργία του π...
Σε ένα παραθυρικό περιβάλλον εργασίας η μπάρα κύλισης των περιεχομένων αρχικά βρισκόταν στην αριστερή πλευρά του παραθύρου στο περιβάλλον Smalltalk.
Η αντικειμενοστραφής γλώσσα προγραμματισμού Smalltalk με έμπνευση από τον τρόπο που επικοινωνούν σε πολύ μεγάλη κλίμακα τα βιολογικά κύταρα, είχε έμφαση σε ο...
Ο δημιουργός του περισσότερο δημοφιλούς κοινωνικού δικτύου του 2010 προσπαθεί να αποφύγει την κατανάλωση μεγάλης ποσότητας κρέατος από ζώα με το να ασχολείτα...
Από τα τέλη της δεκαετίας του 2000 και μέχρι τα μέσα της δεκαετίας του 2010, τα κοινωνικά δίκτυα όπως τα Facebook, Twitter, Instagram, κ.α., είχαν γίνει ο ελ...
Τα δημοφιλή δικτυακά καταστήματα βασίζονται στις αξιολογήσεις των προϊόντων και των προμηθευτών τους τις οποίες κάνουν οι ίδιοι οι χρήστες και λιγότερο στην ...
Η ανάγκη για συντονισμό είναι παρούσα σε όλα τα επίπεδα ανάπτυξης πληροφοριακών συστημάτων, αλλά γίνεται περισσότερο πολύπλοκη καθώς αυξάνεται ο αριθμός των ...
Το βιντεοπαιχνίδι Space Invaders πήρε έμπνευση από το Breakout με την διαφορά ότι ο παίκτης αντί να σπάει τα τουβλάκια προσπαθεί να πετύχει τα διαστημόπλοια ...
Λίγο πριν την δημιουργία του πρώτου ποντικιού, οι κατασκευαστές του βίντεο παιχνιδιού Spacewar δημιούργησαν την πρώτη συσκευή χειρισμού ειδικά για βίντεο παι...
Ενα από τα πρώτα δημοφιλή βιντεοπαιχνίδια δημιουργήθηκε το 1962 και παιζόταν από δύο παίκτες γιατί ο δυνατός για την εποχή υπολογιστής δεν είχε αρκετή ισχύ γ...
Το σύστημα Squeak βασίζεται στο περιβάλλον προγραμματισμού Smalltalk η οποία επιτρέπει τις απευθείας αλλαγές σε όλα τα αντικείμενα του συστήματος και ταυτόχρ...
Η Sun Microsystems δημιούργησε προτότυπα και πειραματικές διεπαφές με την γλώσσα προγραμματισμού Oak, η οποία ήταν πρόδρομος για την δημιουργία της Java.
Στις αρχές της δεκαετίας του 1990 η Sun παρουσίασε ένα βίντεο με μια μεγάλη επιτραπέζια συσκευή χειρονομίας, η οποία βασίζεται στην συνεργασία μέσω τ...
Ο Steve Mann φορώντας τη συσκευή φορετού υπολογιστή (wearable computer) που κατασκεύασε.
Στο λειτουργικό σύστημα SugarOS που απευθύνεται σε μικρά παιδιά δεν υπάρχει γραφική διεπαφή με αρχεία, φακέλους, και εφαρμογές, όπως στην επιφάνεια εργασίας,...
Η αρχική υλοποίηση του προγράμματος ψηφιακής επεξεργασίας εικόνας Superpaint έγινε σε γλώσσα μηχανής στον μίνι υπολογιστή DG Nova, ο οποίος ήταν συνδεμένος μ...
Η διεπαφή εξόδου για το πρόγραμμα ψηφιακής επεξεργασίας εικόνας Superpaint ήταν ένα σύνολο από οθόνες τηλεόρασης, οι οποίες είχαν διαφορετική λειτουργικότητα...
Ο κατασκευαστής του προγράμματος επεξεργασίας εικόνας Superpaint χρησιμοποιήσε το διαθέσιμο υλικό της εποχής για να φτιάξει ένα λειτουργικό υπόδειγμα, το οπο...
Η αρχική υλοποίηση του προγράμματος ψηφιακής επεξεργασίας εικόνας Superpaint έγινε σε γλώσσα μηχανής στον μίνι υπολογιστή Data General Nova, ο οποίος ήταν συ...
Ένα από τα πρώτα προγράμματα επεξεργασίας εικόνας βασίζεται στην είσοδο και έξοδο βίντεο για την αποθήκευση και προβολή των εικόνων, οι οποίες ψηφιοποιούνται...
Στο σύστημα Sketchpad εκτός από την υποστήριξη δημιουργίας προσχεδίων, υπήρχε η δυνατότητα επίλυσης εξισώσεων, όπως αυτές ορίζονται από τα γραφικά που αναπαρ...
Το σύστημα SwyftWare βασιζόταν σε μια κάρτα επέκτασης για τον Apple II και σε λογισμικό διάδρασης για την επεξεργασία εγγράφων κειμένου, η οποία γινόταν μόνο...
Η οπτική αναπαράσταση του στατικού κώδικα δεν είναι αρκετή, αλλά θα πρέπει να έχουμε και ζωντανή οπτική αναπαράσταση των δεδομένων και της συμπεριφοράς ενός ...
Το όραμα για τον διάχυτο υπολογισμό από το εργαστήριο Xerox PARC βασίζεται σε τρεις διακριτές φόρμες συσκευών διάδρασης με τους χρήστες οι οποίες επικονωνούν...
Το αρχικό ποντίκι με τους δύο τροχούς κύλισης που ακουμπάνε απευθείας πάνω στο τραπέζι μπορούσε να επιλέγει κείμενο αλλά δεν ήταν βέλτιστο για την ελεύθερη ε...
Το σύστημα επίγνωσης συνεργατικού πλαισίου Telepresence doors χρησιμοποιεί την αναλογία της πόρτας για να δείξει ποια είναι η κατάσταση ενός απομακρυσμένου σ...
Το teletext είναι ένα από τα πρώτα λειτουργικά συστήματα διαδραστικής πληροφόρησης το οποίο μάλιστα βασίζεται στην αναλογική τεχνολογία μετάδοσης και απεικόν...
Η συσκευή τηλέτυπος είναι μια γραφομηχανή με δυνατότητα επικοινωνίας που είχε χρησιμοποιηθεί ευρέως στον τηλέγραφο για την αποστολή μηνυμάτων, οπότε η μεγάλη...
Η πληθώρα και η πολυπλοκότητα της διαθέσιμης πληροφορίας δημιούργησε την ανάγκη για μια νέα μορφή ανάκτησης και απεικόνισης της πληροφορίας, όπου ο ρόλος του...
Το βιντεοπαιχνίδι Tennis for Two είναι μια σχετικά πιστή προσομοίωση του τένις για δύο παίκτες όπως αυτό φαίνεται από το πλάϊ σε πρόσοψη. Κατασκευάστηκε σε α...
Η απλότητα και η διαχρονικότητα του πληκτρολογίου και της οθόνης κειμένου για την διάδραση με τον υπολογιστή οδήγησαν στην δημιουργία εφαρμογών εξομοίωσης, ο...
Ο Larry Tesler κατασκεύασε λογισμικό με έμφαση στην προσβασιμότητα από απλούς χρήστες. Η πιο σημαντική συνεισφορά του είναι η μη-τροπική αλληλεπίδραση την οπ...
Αν και τα γραφικά παράθυρα με αλληλοεπικαλυπτόμενα παράθυρα έχουν επικρατήσει εμπορικά και περισσότερο δημοφιλή, τα συνταιριασμένα παράθυρα παραμένουν διαχρο...
Η ταξινόμηση των εφαρμογών στον χώρο (δια ζώσης ή από απόσταση) και στον χρόνο (σύγχρονη ή ασύγχρονη) επιτρέπει την εύκολη ταξινόμηση των κοινωνικών και συνε...
Η επιφάνεια εργασίας έχει συνδεθεί με τα γραφικά και τα πολυμέσα αλλά μπορεί να πραγματοποιηθεί σε μεγάλο βαθμό μόνο με την χρήση της γραμμής εντολών, μερικώ...
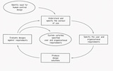
Η ανθρωποκεντρική σχεδίαση είναι μια προσπάθεια να γεφυρώσουμε το χάσμα ανάμεσα σε αυτό που μπορεί σχετικά εύκολα να κάνει ο άνθρωπος και σε αυτό που έχει άν...
Η πρώτη εργαλειοθήκη στον Apple Liza αντιμετωπίστηκε αρχικά σαν μια ιδέα, γιατί λειτουργεί ως τροπική διεπαφή, το οποίο χαλάει την συνέπεια της βασικής σχεδί...
Το πειραματικό περιβάλλον ανάπτυξης Touch Develop είναι σχεδιασμένο ώστε να δουλεύει σε έξυπνα κινητά, οπότε έχουμε ξανά τα πλεονεκτήματα που δίνει η ανάπτυξ...
Το touchpad είναι ένα δημοφιλές παράδειγμα έμμεσης διάδρασης όπως και το ποντίκι, γιατί το δάχτυλο του χρήστη κινείται σε ένα διαφορετικό επίπεδο, από αυτό τ...
Όπως και η πένα εισόδου, έτσι και μπάλα κύλισης δημιουργήθηκε αρχικά για να διευκολύνει τον εντοπισμό σημείων πάνω σε μια οθόνη ραντάρ που οπτικοποιεί πλοία....
Το τρανζιστοράκι της δεκαετίας του 1950 ήταν συνώνυμο με την πρώτη πραγματικά φορητή και δημοφιλή εκδοχή του ραδιοφώνου με τρανζίστορ. Ταυτόχρονα ήταν και η ...
Η τυπογραφία με το σύστημα troff γίνεται με την περιγραφή της μορφοποίησης σε μια απλή δηλωτική γλώσσα προγραμματισμού, το οποίο είναι πολύ διαφορετικό από τ...
Το μοντέλο 33 της εταιρείας Teletype αποτελεί μια ολοκληρωμένη συσκευή εισόδου και εξόδου και ήταν πολύ δημοφιλής με τους μίνι-υπολογιστές της δεκαετίας του ...
Η μεγάλη διαθεσιμότητα των συσκευών τηλεόρασης την δεκαετία του 1970 επέτρεψε σε πολλούς ερασιτέχνες να συνδέσουν ένα πληκτρολόγιο για να γράψουν κείμενο στη...
Αν και οι υπολογιστές έχουν κατηγορηθεί (όπως παλιότερα η μηχανή εσωτερικής καύσης και η ρομποτική) ότι αφαιρούν δουλειές, την ίδια στιγμή δημιουργούν και ευ...
Ο διάχυτος υπολογισμός δημιουργεί διεπαφές στο περιβάλλον, όπως ο θερμοστάτης Nest που είναι συνδεμένος με το διαδίκτυο ώστε να είναι πάντα προσβάσιμος από τ...
Η σχεδίαση της διεπαφής στα πρώτα στάδια μπορεί να γίνει ακόμη και στο χαρτί, αν και υπάρχουν ψηφιακά εργαλεία που διευκολύνουν την παραγωγή των αντίστοιχων ...
Η κατασκευή της διάδρασης ανθρώπου-υπολογιστή είναι τόσο παλιά όσο οι πρώτοι υπολογιστές. Όμως, ενώ στα πρώτα στάδια οι χρήστες ανήκαν κατα πλειοψηφία σε ένα...
Το κέλυφος του πυρήνα του λειτουργικού συστήματος UNIX ονομάστηκε shell καθώς κρύβει τις λεπτομέρειες της υλοποίησης και παρέχει μια προσβάσιμη διεπαφή για τ...
Για τον μετασχηματισμό από την αρχική έκδοση του UNIX που ήταν γραμμένη σε συμβολική γλώσσα μηχανής σε μια έκδοση που βασίζεται σε μια γλώσσα υψηλού επιπέδου...
Η κατασκευή της διάδρασης σε ένα βιντεοπαιχνίδι απαιτεί πολλές διαφορετικές δεξιότητες, όπως κώδικα, γραφικά, ήχο, κίνηση. Για την διευκόλυνση της δημιουργικ...
Η παρατήρηση της δραστηριότητας του χρήστη κατά τη διάδραση με τον υπολογιστή είναι η πιο δημοφιλής και απλή τεχνική αξιολόγησης μιας νέας εφαρμογής ή συσκευ...
Η ανθρωποκεντρική σχεδίαση είναι μια ευρύτατη περιοχή που συνδυάζει τόσο την τεχνολογία και τις εφαρμοσμένες τέχνες, όσο και τις ανθρωπιστικές και κοινωνικές...
To διάχυτο σύστημα τηλεδιάσκεψης Hydra από το πανεπιστήμιο του Τορόντο χρησιμοποιεί ξεχωριστά υποσυστήματα οθόνης, κάμερας και ηχείου, έτσι ώστε να υπάρχει σ...
Ο επεξεργαστής κειμένου VI δημιουργήθηκε για το λειτουργικό σύστημα UNIX για τερματικά χρήστη που βασίζονται στην οθόνη και το πληκτρολόγιο. Θεωρείται ο πρώτ...
Το ερευνητικό σύστημα Videoplace του Myron Krueger τοποθετεί τη σιλουέτα του χρήστη μέσα σε ένα συμμετοχικό διαδραστικό περιβάλλον, όπου δεν υπάρχει διάκριση...
Ο συνδυασμός ενός ευέλικτου και επεκτάσιμου επεξεργαστή κειμένου όπως ο vim με ένα απλό παραθυρικό περιβάλλον ή ακόμη και με έναν πολυπλέκτη τερματικών όπως ...
Η είσοδος χαρακτήρων στα πρώτους μικρούς προσωπικούς υπολογιστές τσέπης γινόταν με φυσικές διεπαφές και αναγνώριση γραφής ή χειρονομίας. Η Microsoft στις αρχ...
Ανάμεσα στις πολλές διαφορετικές χρήσεις του υπολογιστή ως εργαλείο (π.χ., επεξεργασία κειμένου, σχεδίαση, κτλ.), ξεχωρίζει η περίπτωση του VisiCalc που είνα...
Το οπτικό περιβάλλον της Visual Basic έδωσε τη δυνατότητα σε πολλούς χρήστες που δεν ήταν ειδικοί της πληροφορικής να φτιάξουν προγράμματα για ειδικούς σκοπο...
Σε αναλογία με την τεχνολογία εξομοιωτή τερματικού κειμένου, η τεχνολογία εικονικού υπολογιστή επιτρέπει την διάδραση με γραφικές διεπαφές και συσκευές εισόδ...
Το γάντι δεδομένων περιέχει αισθητήρες που καταγράφουν την θέση του χεριού και τις κινήσεις των δακτύλων, έτσι ώστε να υπάρχει λεπτομερής χειρισμός σε περιβά...
Η έμφαση στο σύστημα εισόδου περισσότερο από το σύστημα εξόδου για τις πρώτες εφαρμογές εικονικής πραγματικότητας τεκμηριώνεται με την κατασκευή της πρώτης σ...
Το πρώτο εμπορικό σύστημα εικονικής πραγματικότητας βασίζεται στην μάσκα EyePhone η οποιά δίνει έμφαση όχι τόσο στην πιστότητα των γραφικών, αλλά κυρίως στην...
Το γάντι δεδομένων περιέχει αισθητήρες που καταγράφουν την θέση του χεριού και τις κινήσεις των δακτύλων, έτσι ώστε να υπάρχει λεπτομερής χειρισμός στο περιβ...
Από τις αρχές της δεκαετίας του 1970, άρχισαν να εμφανίζονται τα πρώτα ακριβά τερματικά με οθόνη, αλλά μόνο προς τα τέλη της δεκαετίας έγιναν πραγματικά δημο...
Η ανάκτηση της πληροφορίας μπορεί να ξεκίνησε από την αναζήτηση σε κείμενο στις μεγάλες ψηφιακές βιβλιοθήκες, αλλά γρήγορα βρήκε εφαρμογή στις νέες δραστηριό...
O φορετός υπολογιστής Pebble μεταφέρει τη διάδραση στον καρπό του χεριού και μετατρέπει τον προγραμματισμό της διάδρασης σε μια σύνθεση των πόρων του ρολογιο...
Ανεξάρτητα από την μορφή του υπολογιστή (επιτραπέζιος, κινητός), για περισσότερο από δύο δεκαετίες, η ανάκτηση πληροφορίας και η διάδραση με το σύστημα των ι...
Ο Marc Weiser θεωρείται ο εμπνευστής της περιοχής του διάχυτου υπολογισμού και κατασκεύασε τα πρώτα λειτουργικά πρωτότυπα για ένα οικοσύστημα συσκευών χρήστη...
Η μετάβαση από τον προσωπικό υπολογιστή στον διάχυτο υπολογισμό σημαίνει πως εκτός από πολλές συσκευές που επικοινωνούν μεταξύ τους έχουμε επιπλέον και την ε...
Τα πρώτα παράθυρα στο γραφικό περιβάλλον κατασκευάζονται λίγο μετά την επίσκεψη της Apple στο Xerox PARC, οπότε υπάρχουν πολλές ομοιότητες στην μορφή και στη...
Η εύκολη και καθολική συμμετοχή των χρηστών στη δημιουργία και ενημέρωση του περιεχομένου γίνεται με τη βοήθεια λογισμικού τύπου wiki, το οποίο επιτρέπει την...
To 2015 η Αγγλική έκδοση της wikipedia είχε σχεδόν πέντε εκατομμύρια άρθρα, τα οποία αντιστοιχούν σε περισσότερους από δύο χιλιάδες τόμους της εγκυκλοπαίδεια...
Το Winamp επιτρέπει στους χρήστες του να χρησιμοποιήσουν εναλλακτικές εμφανίσεις (skins) και επιπλέον, τους παρέχει ένα καλά τεκμηριωμένο τρόπο για να φτιάξο...
Τα παράθυρα στο λειτουργικό σύστημα Unix χρησιμοποιούνται κυρίως ως πλαίσιο για τις βασικές λειτουργίες με κείμενο που είναι κυρίαρχες σε αυτό το λειτουργικό...
Ένα από τα πρώτα λειτουργικά συστήματα με γραφικό περιβάλλον για κινητά τηλέφωνα, τα windows mobile μεταφέρουν τις έννοιες από το λειτουργικό σύστημα του επι...
Δέκα χρόνια μετά την πρώτη προσπάθεια στον κινητό υπολογισμό η Microsoft κάνει ένα συνολικό σχεδιασμό του λογισμικού της για όλες τις πλατφόρμες που βασίζετα...
Τα πρώτα Microsoft Windows ήταν στην πραγματικότητα μια διαφορετική οργάνωση του λειτουργικού συστήματος MS-DOS, με την προσθήκη παραθύρων τα οποία δεν μπορο...
Τα Windows 10 επανέφεραν το κουμπί της εκίνησης (Start menu), το οποίο αν και λειγουργικά δεν χρειάζεται και είχε αφαιρεθεί από την προηγούμενη έκδοση (Windo...
Τα Windows8 προσφέρουν μια διεπαφή με τον χρήστη που εμφανισιακά και λειτουργικά είναι δανεισμένη από τις κινητές συσκευές, αφού έχουμε μεγάλα ζωντανά εικονί...
Τα Windows95 ήταν μια πολύ επιτυχημένη προσπάθεια που βασίστηκε στην ευρύτατη προβολή, στην οικονομική τιμή, στην ευελιξία εγκατάστασης σε διαφορετικό υλικό ...
Η διανομή λογισμικού σε οικονομικές μαγνητικές δισκέτες διευκόλυνε πολύ την διάδοση του την δεκαετία του 1980 και μέχρι πριν την εξάπλωση του δικτύου λίγο με...
Οι πρώτοι επεξεργαστές κειμένου για τους μικροϋπολογιστές της δεκαετίας του 1980 εμπνέονται από τον Xerox Bravo και προσπαθούν να αποδώσουν, σε μια οθόνη απλ...
Οι σχεδιαστές των φορετών υπολογιστών έρχονται αντιμέτωποι με πολλούς περιοριστικούς παράγοντες, ενώ δεν είναι λίγες οι φορές που θυσιάζουν την αισθητική στο...
Οι πρώτες σελίδες του WWW είχαν στόχο να βελτιώσουν την ταχύτητα της δημοσίευσης επιστημονικών άρθρων μέσω του Internet, το οποίο είχε ήδη παρόμοιες υπηρεσίε...
Η μετάβαση σε οθόνες απεικόνισης μεγάλου αριθμού εικονοστοιχείων επέτρεψε την δημιουργία μιας νέας κατηγορίας διαδραστικών εφαρμογών που υποσχόνται η εκτύπωσ...
Το σύστημα X-Windows δημιουργήθηκε για να δώσει πρόσβαση σε απομακρυσμένους υπολογιστές εφαρμογών, μέσω τερματικών με γραφικά και ποντίκι, και μπορεί να λειτ...
Η συμμετρικά διασυνδεμένη δομή του συστήματος Xanadu συμπληρώνεται με την αντίστοιχη οπτικοποίηση της πληροφορίας, η οποία εκτός από το βασικό έγγραφο δείχνε...
Το όραμα για το σύστημα Xanadu του Ted Nelson σχεδιάστηκε αρχικά για να προσφέρει πολλές λειτουργίες που, ενώ πλέον θεωρούνται δεδομένες για τα αντίστοιχα σύ...
Σε μια από τις πολλές προσπάθειες υλοποίησης μιας διεπαφής για το Xanadu δοκιμάστηκαν τα γραφικά τριών διαστάσεων και η πλοήγηση με διεπαφή μεγέθυνσης. Για α...
Ο επιτραπέζιος υπολογιστής της Xerox Alto ήταν ένα λειτουργικό πρωτότυπο πάνω στην ιδέα του Dynabook που βελτιωνόταν συνεχώς από τους ερευνητές του PARC και ...
Η εφαρμογή Bravo ήταν ο πρώτος επεξεργαστής κειμένου με οπτική απεικόνιση στις αρχές της δεκαετίας του 1970 και λειτουργούσε στον υπολογιστή Xerox Alto που ε...
Το σύστημα Xerox Cedar αποτελεί την συνέχεια του αποτυχημένου εμπορικά Star δανειζόμενο στοιχεία από το πετυχημένο ερευνητικό πρωτότυπο Alto. Η διάδραση βασί...
Δύο δεκαετίες μετά την δημιουργία του επιτραπέζιου υπολογιστή γραφείου οι ερευνητές του Xerox PARC δημιουργούν λογισμικό που διευκολύνει την σύγχρονη συνεργα...
Η εφαρμογή Gypsy ήταν ο πρώτος επεξεργαστής κειμένου με μή-τροπικό χειρισμό και λειτουργούσε στον υπολογιστή Xerox Alto. Για τον σκοπό αυτο, το πληκτρολόγιο ...
Το τρίτο και μεγαλύτερο σε μέγεθος μέλος της οικογένειας του διάχυτου υπολογισμού του Xerox PARC είναι το Liveboard. Βασίζεται στην είσοδο με πένα και προσομ...
Η επικονωνία ανάμεσα στην συσκευή Tab και Board έχει πολλές συνεργατικές εφαρμογές όπως σε αίθουσες συναντήσεων καθώς και σε αίθουσες διδασκαλίας.
Η συσκευή τύπου Tab ήταν η μικρότερη στην οικογένεια συσκευών διάχυτου υπολογισμού Tab-Pad-Board και ήταν σχεδιασμένη έτσι ώστε να χωράει στην παλάμη και να ...
Σε έναν οργανισμό που λειτουργεί κατανεμημένα σε διαφορετικές γεωγραφικές περιοχές υπάρχει η ανάγκη για μια ήπια επαφή μεταξύ των συνεργατών, αντίστοιχη με α...
Η επιφάνεια εργασίας ως μεταφορά για τη χρήση του υπολογιστή σε γραφικό περιβάλλον ανταποκρίνεται κυρίως στις ανάγκες που είχαν οι πελάτες και χρήστες των πρ...
Το γενεαλογικό δέντρο του Xerox Star περιέχει σημαντικούς προγόνους (π.χ., Memex, NLS, Sketchpad, κ.ά.) καθώς και εξίσου σημαντικούς απογόνους (π.χ. Macintos...
Ο επιτραπέζιος υπολογιστής με πληκτρολόγιο, ποντίκι, και γραφική επιφάνεια εργασίας (παράθυρα, εικονίδια, φάκελοι) που δημιουργήθηκε από τη Xerox στα τέλη τη...
Οι διεπαφές μεγέθυνσης εμφανίζονται από πολύ νωρίς με το Sketchpad και συνεχίζονται με την Smalltalk και το Spatial Dataland, τα οποία χρησιμοποιούν αυτήν τη...